住建部印发《民用建筑通用规范》,对地下室、屋面、外墙防水提出要求 ·操作:管理人员 ·点击:335 ·时间:2022-08-29
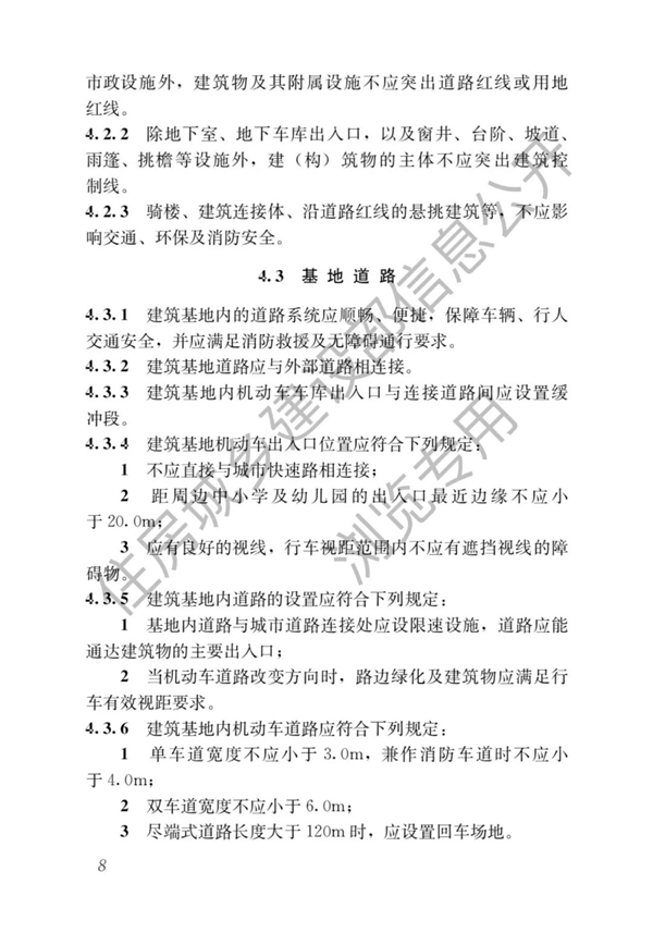
8月25日,住建部批准《民用建筑通用规范》为国家标准,编号为GB 55031-2022,自2023年3月1日起实施。该规范规定了地下室、半地下室、屋面、外墙的防水层设计原则,并对屋面抗风揭、冰雪融坠、瓦材滑落、种植屋面荷载及耐根穿刺等提出了要求。
该规范为强制性工程建设规范,全部条文必须严格执行。现行工程建设标准中有关规定与该规范不一致的,以本规范的规定为准。同时废止九项现行工程建设标准相关强制性条文。
公告全文如下:
住房和城乡建设部关于发布国家标准《民用建筑通用规范》的公告
现批准《民用建筑通用规范》为国家标准,编号为GB 55031-2022,自2023年3月1日起实施。本规范为强制性工程建设规范,全部条文必须严格执行。现行工程建设标准中有关规定与本规范不一致的,以本规范的规定为准。同时废止下列现行工程建设标准相关强制性条文:
一、《民用建筑设计统一标准》GB 50352-2019第4.3.1、6.7.4、6.8.6、6.8.9条。
二、《车库建筑设计规范》JGJ 100-2015第3.1.7、4.2.8条。
三、《饮食建筑设计标准》JGJ 64-2017第3.0.2、4.3.3条。
四、《建筑玻璃应用技术规程》JGJ 113-2015第8.2.2、9.1.2条。
五、《玻璃幕墙工程技术规范》JGJ 102-2003第3.1.4、3.1.5、3.6.2、4.4.4、5.1.6、5.5.1、5.6.2、6.2.1、6.3.1、7.1.6、7.3.1、7.4.1、8.1.2、8.1.3、9.1.4、10.7.4条。
六、《人造板材幕墙工程技术规范》JGJ 336-2016第5.5.1条。
七、《铝合金门窗工程技术规范》JGJ 214-2010第3.1.2、4.12.1、4.12.2、4.12.4条。
八、《塑料门窗工程技术规程》JGJ 103-2008第3.1.2、6.2.8、6.2.19、6.2.23、7.1.2条。
九、《公共建筑吊顶工程技术规程》JGJ 345-2014第4.1.7、4.1.8条。
本规范在住房和城乡建设部门户网站(www.mohurd.gov.cn)公开,并由住房和城乡建设部标准定额研究所组织中国建筑出版传媒有限公司出版发行。
住房和城乡建设部
2022年7月15日
                       
|